S7数智化审计平台开发文档 (opens in a new tab)
  • 首页
    • 首页
    • 架构体系
      • 首页
        • 默认值组件
        • 布局组件
        • 可编辑子表
        • 表单链接
        • 图标选择
        • 弹出树组件
        • 填充树组件
        • 子表单组件
        • 子表组件
        • 上传组件
      • 开发扩展
      • 动态路由
      • 流程图组件
      • 工具函数
      • 业务组件注册
      • 首页
      • 查询参照
      • 查询模型
      • 查询引擎
      • AIP-Module组件
      • AIP-FormEngine组件
      • AIP-QueryModel组件
    • 服务请求
    • 开发工作台
    • 水印设置
    • API集成
      • 前端打包
      • TypeScript类型说明
      • 界面开发指南
      • 扩展页面
      • 登录加密
    • 移动端
    • 依赖授权协议
    • 产品技术栈说明
    • 资源检查器扩展
    • 定时任务模块
    • 登录扩展
    • 租户机制
    • 补丁机制
      • 扩展服务
      • Groovy脚本扩展
    • Token机制
    • 表名规范
    • 第三方库许可证
    • 第三方集成
    • 审友云
    • 非集群部署配置
    • 集群部署配置
    • 文件服务配置
    • 全文检索配置
    • Nacos配置
    • Redis配置
    • 数据库配置
    • 存储服务
    • 搜索服务
    • OnlyOffice服务
    • Kubernetes核心概念
    • K3S系统简介
    • 首页
    • 联系我们
编辑此页
前端开发
架构体系

S7前端架构体系

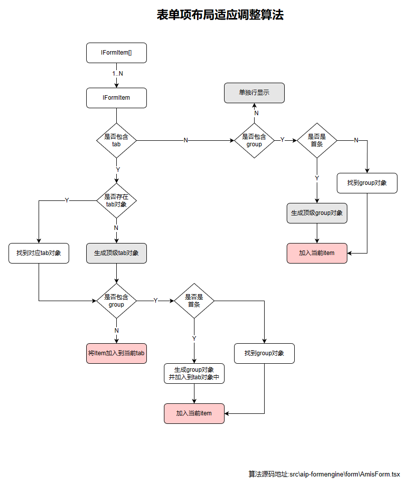
表单布局算法

首页首页

MIT 2024 © 审友数治